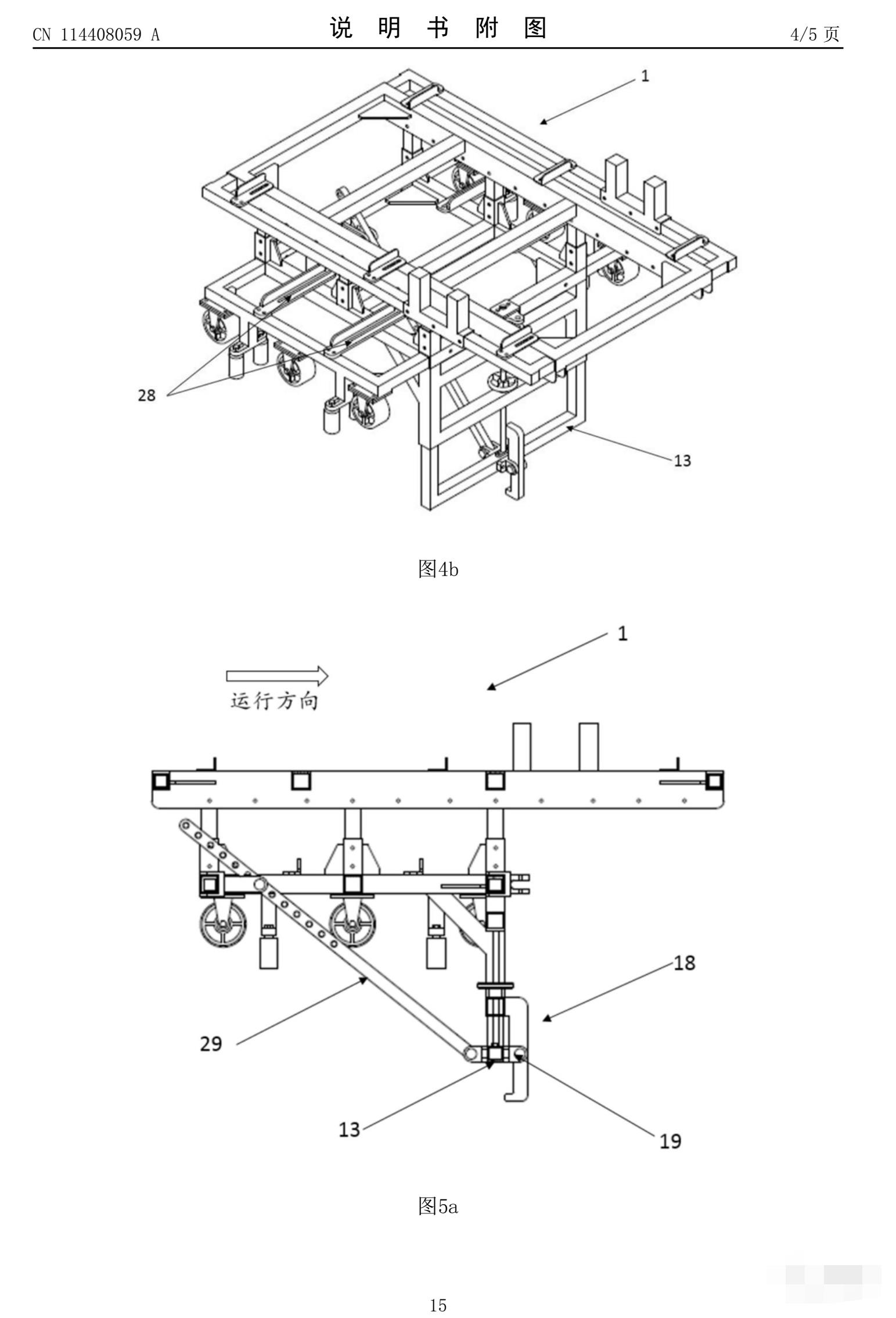
用于自动扶梯或人行步道的运输装置
技术领域
本发明涉及自动扶梯或人行步道更新改造技术领域。更具体地,涉及一种用于在自动扶梯或人行步道更新改造期间在扶梯桁架上运行的运输装置。
背景技术
随着自动扶梯和人行步道技术的更新与发展,旧的自动扶梯或人行步道需要被淘汰,使用自动扶梯或人行步道的现代化解决方案。
通常,在对旧的自动扶梯或人行步道进行更新改造时,旧的扶梯部件被移除,但保留扶梯的桁架。然后,技术人员在现场安装新的自动扶梯或人行步道部件,例如在现场安装扶梯的上模组和下模组。
对于安装在室内的自动扶梯或人行步道,多数情况下,由于扶梯模组体积过大或质量过重,无法使用电梯将模组从下层提升到上层。此外,升降机也无法进入建筑物内来提升重物。
现有技术中的解决方案是将电梯模组拆成多个小部件,将这些拆解的小部件带到自动扶梯或人行步道的上层,并在现场组装。然而,反复的拆卸和安装导致时间和成本的浪费,并且,现场组装无法保证模组的安装精度,从而可能导致电梯的性能受到影响。
因此,实践中期望提供一种将电梯模组或其他重的或大体积的部件直接从下层提升到上层的方案,而无需先将模组拆卸再带到现场重新组装,从而保证电梯部件的良好精度,同时节省安装时间和安装成本。

全文如下:















