网站首页
关于我们
伟捷电梯
公司资质
发展历程
合作品牌
产品中心
电梯产品
停车设备
经典项目
住宅
行政事业单位
商场
酒店
工厂
新闻动态
公司新闻
行业新闻
视频中心
电梯技术及维修保养
联系我们
首页
关于我们
伟捷电梯
公司资质
发展历程
合作品牌
产品中心
电梯产品
停车设备
经典项目
住宅
行政事业单位
商场
酒店
工厂
新闻动态
公司新闻
行业新闻
视频中心
电梯技术及维修保养
联系我们
返回列表
您当前的位置:
主页
>
新闻动态
>
行业新闻
>
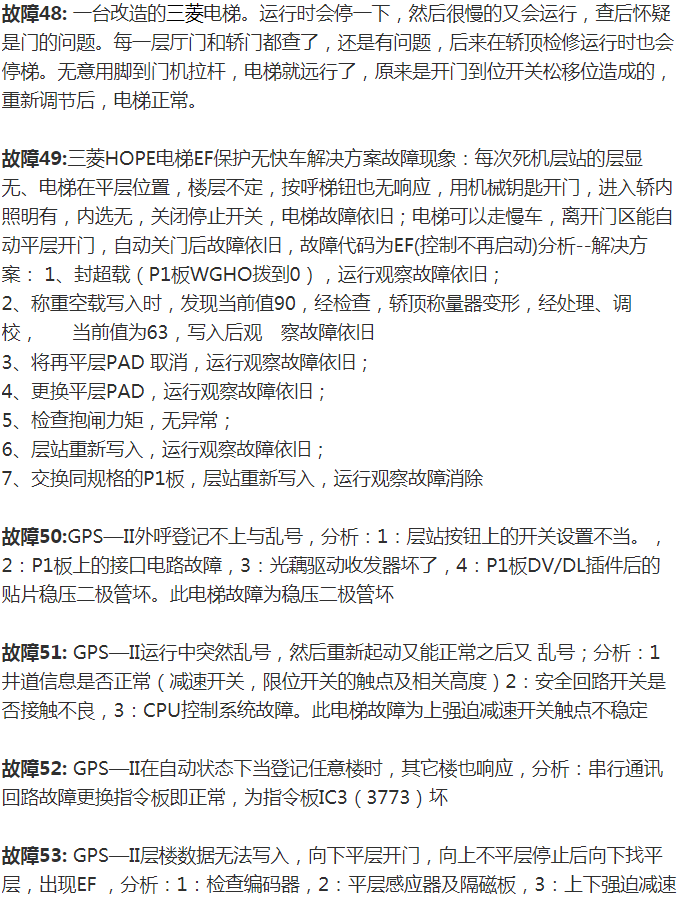
电梯常见故障分析及排除
发表于:2022-06-22 10:33
分享至: